您當前的位置 : 東北網  >  龍江看天下  >  龍江資訊  >  財經

官宣!北大荒2024科技創新獎勵名單收好!

時間:2025-09-23 11:28:50  來源:品質完達山  作者:

  9月8日,北大荒集團正式公布2024年科技創新獎勵名單,43個優秀成果憑借科技創新實力入選科技創新獎勵(專業獎)獲獎名單,106個單位、團隊和個人憑借科技創新領域突出表現入選科技創新獎勵(一般獎)獲獎名單。

  本次評選中,『東北黑土區農田固碳減排與地力提昇關鍵技術及應用』等4項成果獲得集團科技進步獎一等獎,『新型自主基因編輯工具?』1項成果獲得集團科技發明獎一等獎,『白漿土快速培肥與地力提昇技術推廣與應用』等3項成果獲得集團推廣(成果轉化)獎一等獎。

  在二等獎方面,『超高端有機A2系列乳制品研制開發及產業化示范』等8項成果獲得集團科技進步獎二等獎,『高摻量橡膠復合改性瀝青路面的施工監測管理方法』等2項成果獲得集團科技發明獎二等獎,『墾啤麥系列大麥新品種選育及應用』等5項成果獲得集團推廣(成果轉化)獎二等獎。

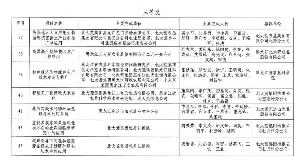
  三等獎中,『大豆種床土壤根瘤菌接種技術研究』等7項成果獲得集團科技進步獎三等獎,『三元單質變量施肥起壟機』等6項成果獲得集團科技發明獎三等獎,『重視多模態磁共振成像技術在帕金森病臨床研究中的應用』等7項成果獲得集團推廣(成果轉化)獎三等獎。

  除了成果獎項,墾豐種業等12家單位獲得集團優秀科技創新單位稱號,信息公司『智壤COOMAP一張圖』團隊等15個團隊獲得集團科技創新優秀團隊稱號,農墾科學院資源與環境所等9個單位獲得優秀科技創新合作單位稱號,軍川農場陳龍等70人獲得集團科技創新優秀工作者稱號。

  北大荒科技創新獎勵名單

責任編輯:強銳